「英検®対策Webアプリ スタスタApps」の無料会員数が、2026年1月21日時点で10,249人となり、1万人を突破しました。

スタスタAppsは、英検の試験対策から試験後の振り返り、次の学習計画までをサポートするWebアプリです。特に英検の会場試験シーズンには、ライティング対策や自己採点のニーズが高まり、無料会員の登録が増える傾向にあります。
無料会員で利用できる主な機能
スタスタAppsは、メールアドレスを登録するだけで、学習データを記録・確認できる無料会員機能を提供しています。これにより、継続的な学習がしやすくなります。
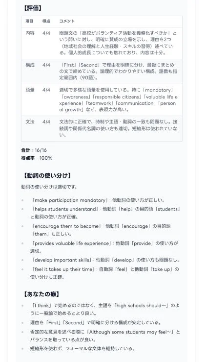
1. ライティングAI添削
意見論述、要約、Eメールといった英作文をAI(人工知能)が自動で添削し、改善点を教えてくれます。無料会員は、登録なしで利用する場合に比べて1日の利用回数が増えます(1回から5回)。


2. 自己採点・結果の履歴保存
英検の自己採点結果や各種ツールの結果を記録しておき、後から見返すことができます。これにより、自分の学習の進み具合を把握しやすくなります。

3. 英検学習支援機能(使い放題)
-
リーディング大問1 訓練機能
-
意見論述の予想問題
-
合格時間ナビ:一次試験の結果画像をアップロードすると、AIが分析し、合格に必要な勉強時間を計算してくれます。さらに3つの学習プランを提案します。
-
スピーキング対策

直近30日間の利用状況
英検シーズンにおける学習需要は高く、直近30日間で以下の利用がありました。
-
ライティングAI添削:合計54,789回
-
意見論述:33,322回
-
要約:13,631回
-
Eメール:7,836回
-
-
合否判定(CSE計算ツール)利用:13,027回
これらの数字は、英検の「試験前の対策」と「試験後の自己採点・目安確認」の両方で、学習支援ツールが非常に役立っていることを示しています。
利用者の声
実際にサービスを利用している方々からは、以下のような声が寄せられています。
-
「準二級プラスを受けるために要約と意見論述の添削を利用しています。とても便利で助けられています。」
-
「自己採点の時にCSEスコア採点、英作文採点に使っています。ありがとうございます。」
-
「無料で使えるツールが少ない中で、頻度高く使っています。フィードバックも納得できるものが多いです。」
-
「英検準一級に合格できました。ありがとうございます。」
有料会員について
スタスタAppsでは、現在、有料会員向けの追加機能の開発を進めています。しかし、現時点では有料プランの提供や料金体系は一般公開されておらず、準備が進められています。将来的には、正式な有料会員プランとして公開される予定です。
スタスタAppsの詳細はこちらからご覧いただけます。
※英検®は公益財団法人 日本英語検定協会の登録商標です。本サービスは同協会の承認・推奨を受けたものではありません。

